- 首頁
- 礦物用途
- 其他物料粉的用途與磨粉機應用
- 海泡石粉用途及性能
海泡石粉用途及性能

海泡石磨粉機
海泡石是一種具有纖維形態的礦物,是由多面體孔壁和孔道交替延伸的纖維結構。在纖維結構中包含著層狀結構,由2層Si-O-Si鍵連接的硅氧四面體和中間含鎂氧的八面體一同組成的,形成了0.36nm×1.06nm大小的蜂窩狀孔道。海泡石工業應用通常需要用到海泡石磨粉機粉磨成海泡石粉,桂林鴻程是專業的海泡石磨粉機廠家,我們生產的海泡石磨粉機生產線全套設備在市場上獲得了廣泛的應用,歡迎來電了解詳情。今天就為大家介紹一下海泡石粉用途
1、海泡石的性質
(1)海泡石的吸附性能
由于海泡石是具有較大比表面積以及層狀多孔的由SiO2四面體與Mg-O八面體嫁接而成的三維立體特殊結構,在其表面還存在較多的酸性[SiO4]堿性[MgO6]中心,從而使海泡石具有較強的吸附性能。
海泡石晶體結構中具有三種不同的吸附活性中心位點:
第一種是Si-O四面體中的O原子;
第二種是與Mg-O八面體邊緣Mg2+配位結合的水分子,主要是可以和其他物質形成相互作用的氫鍵;
第三種是Si-OH鍵組合,由SiO2四面體中的硅氧鍵的斷裂而產生的,接收一個質子或烴基分子以此來補償缺失的電位。海泡石中的Si-OH鍵,能夠與其表面上所吸附的分子發生一定的相互作用而加強吸附力,并且可以與某些特定有機物形成共價鍵。
(2)海泡石的熱穩定性能
海泡石是耐高溫性能穩定的無機黏土材料,從低溫到高溫逐漸升溫過程中,海泡石內部晶體結構共經歷了四個失重階段:
當外部溫度達到100℃左右時,第一階段海泡石將失去的水分子是孔道中的沸石水,而失去這部分水分子達到海泡石總重量的11%左右。
外部溫度達到130℃到300℃之間時,第二階段海泡石將失去第一部分與Mg2+配位結合的協調水,這部分大約是本身質量的3%。
外部溫度達到300℃到500℃之間時,第三階段海泡石將失去第二部分與Mg2+配位結合的協調水。
當外部溫度達到500℃以上時,第四階段將失去內部與八面體結合的結構水(-OH),該階段的海泡石的纖維結構已完全被破壞了,因此該過程是不可逆的。
(3)海泡石的耐腐蝕性能
海泡石天生具備良好的耐酸堿性能,當處于溶液pH值<3或>10的介質中時,海泡石的內部結構才會被腐蝕掉,當處于pH值為3-10之間時,海泡石表現了較強的穩定性能。說明了海泡石具有較強的耐酸堿性能,這也是它被當做無機核用來制備類瑪雅藍顏料的一個重要原因。
(4)海泡石的催化性能
海泡石是一種價格低廉而又相當實用的催化劑載體,主要原因在于海泡石可通過酸改性處理后獲得較髙的比表面積以及本身具有的層狀多孔結構,這都是海泡石作為催化劑載體用途的有利條件。海泡石可作為載體與TiO2形成催化性能優異的光催化劑,在加氫、氧化、脫硝、脫硫等方面有廣泛應用。
(5)海泡石的離子交換性
離子交換法是利用其他具有更強極化性的金屬陽離子取代海泡石結構中八面體末端的Mg2+,從而改變其層間距與表面酸性,增強了海泡石的吸附性能。海泡石的金屬離子中鎂離子居多,還有少量的鋁離子以及微量的其他陽離子,海泡石這樣特殊的組成與結構使其結構中的陽離子很容易與其他陽離子發生取代交換。
(6)海泡石的流變性
海泡石個體本身是修長棒狀的形態,但大多堆聚成無規則排序的束狀體。而當海泡石溶解于水或其他極性溶劑中時,這些束狀體就會快速散開并且無序地交織著形成無規則的滯留溶劑的復雜纖維網絡形態,這些網絡形態形成了具有強流變性以及高粘度的懸浮液,顯示了海泡石獨特的流變性能。
另外,海泡石還具備絕緣性、脫色性、阻燃性以及膨脹性等特質,對工業領域應用有極大的應用價值。
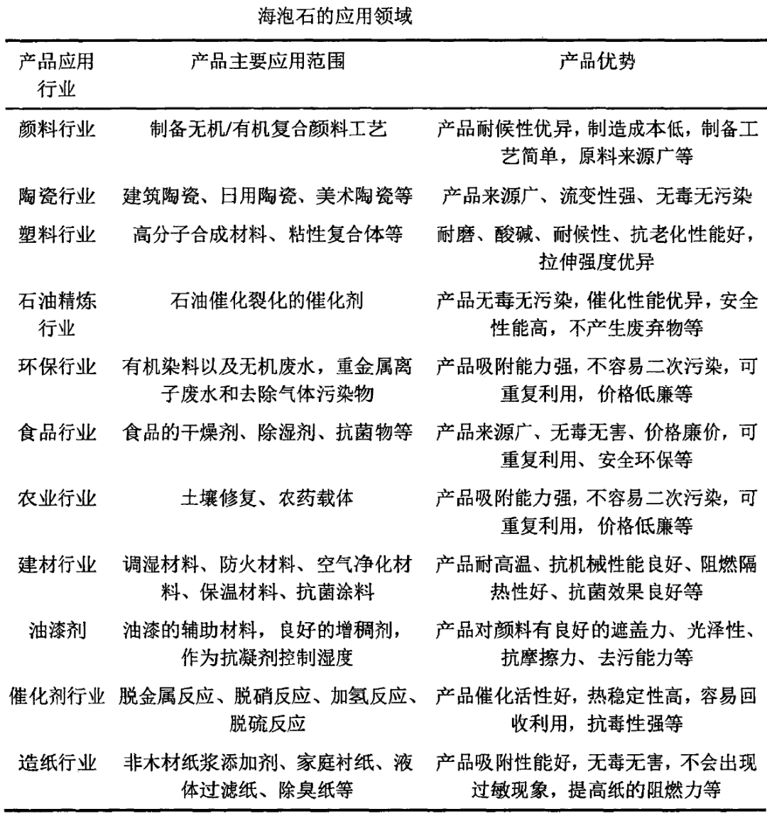
2、海泡石的主要應用
隨著中國經濟的快速發展,市場對于環保、附加值高的材料的需求量日益增長。而海泡石是一種由于其特殊的晶體結構而具有良好的穩定性能,同時屬于無污染、環保、廉價的無機材料,可以廣泛應用各個工業領域:如建筑、陶瓷工藝、催化劑制備、顏料合成、石油精煉、環保、塑料等多個領域,對我國工業發展影響巨大,同時人們也開始逐漸重視對海泡石的創新應用以及技術開發,加快構建高尖精的海泡石產業鏈,以解決海泡石目前在市場上供不應求、產品附加值低等問題。
